2020年7月25日星期六

分享一个最最基本实用的开发流程

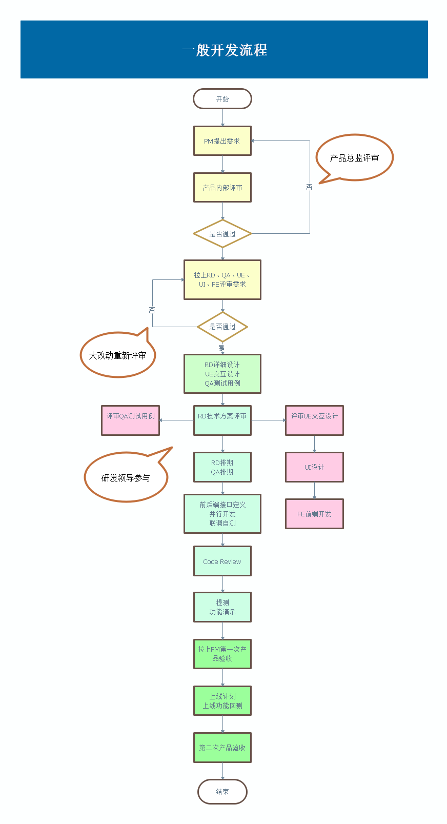
「开发流程」在不同的产品项目中,不同规模的企业中,往往也不尽相同,有瀑布、有敏捷,但最基本的开发流程理当如图所示,也是最简单最容易实操,公认度最高

如果实践这套流程,说明你们在甲方爸爸面前比较硬气的那种。往往我们都做处在另一个痛苦的流程:甲提给运维或开发,今天明天要,加班实现,甲改需求,加班修改...甲不知道想要什么,开发完甲就知道不想要什么。

上面流程也就10个步骤,践行起来很容易:

1.首先由产品爸爸根据客户需求、结合工作经验、参考友商等方式YY出一些产品需求,形成原型,拿到内部评审,主要是自己领导产品大拿评审

2.评审通过后,拉上RD、QA、UI等研发前端和测试爸爸再次评审,评审结果变动较大时需要产品重新评审需求。

3.多方评审对需求变动较小时,可以开始技术方案、UE、QA测试用例的设计。

4.设计完成后,由各个方向进行并行评审。针对UE设计,UI进行设计,FE前端开发。主要后端技术评审拉上研发领导进行内部评审。

5.方案确定后进行排期。QA在RD排期基础上进行排期。

6.工期计划表出来后可以准备加班开干,后端定义接口(或mock),swagger、Knife4j等接口文档,前后端并行开发,最后联调自测。

7.开发自测完成后,进行CodeReview,组内人员根据业务针对代码层次结构,设计模式合理性等给出不同优化建议。

8.通知测试爸爸可以开始,如有必要进行功能演示(按原型开发,一般没必要),根据测试反馈修改优化。

9.测试爸爸点头没问题后,拉上PM进行第一次验收。上线计划,上线后的回测

10.上线后测试爸爸再次点头后。恭喜你,可以开始加下一个需求的班了

 

空挡地板油,空转没意义,忙碌的发慌

 

J

2020.7.25

在人间写Bug的日子

分享一个最最基本实用的开发流程敦煌网站亚马逊应用商店crowd外媒:小卖群体销售额持续攀升,头部卖家创收缩水channelmax亚马逊每周报表统计12月份去哪里旅游 西班牙的蓝天碧海见证爱情冬天去哪里旅游好 反季节新西兰浪漫蜜月景区推关手机享折扣 游客亲临体验直呼纠结

没有评论:

发表评论

注意:只有此博客的成员才能发布评论。